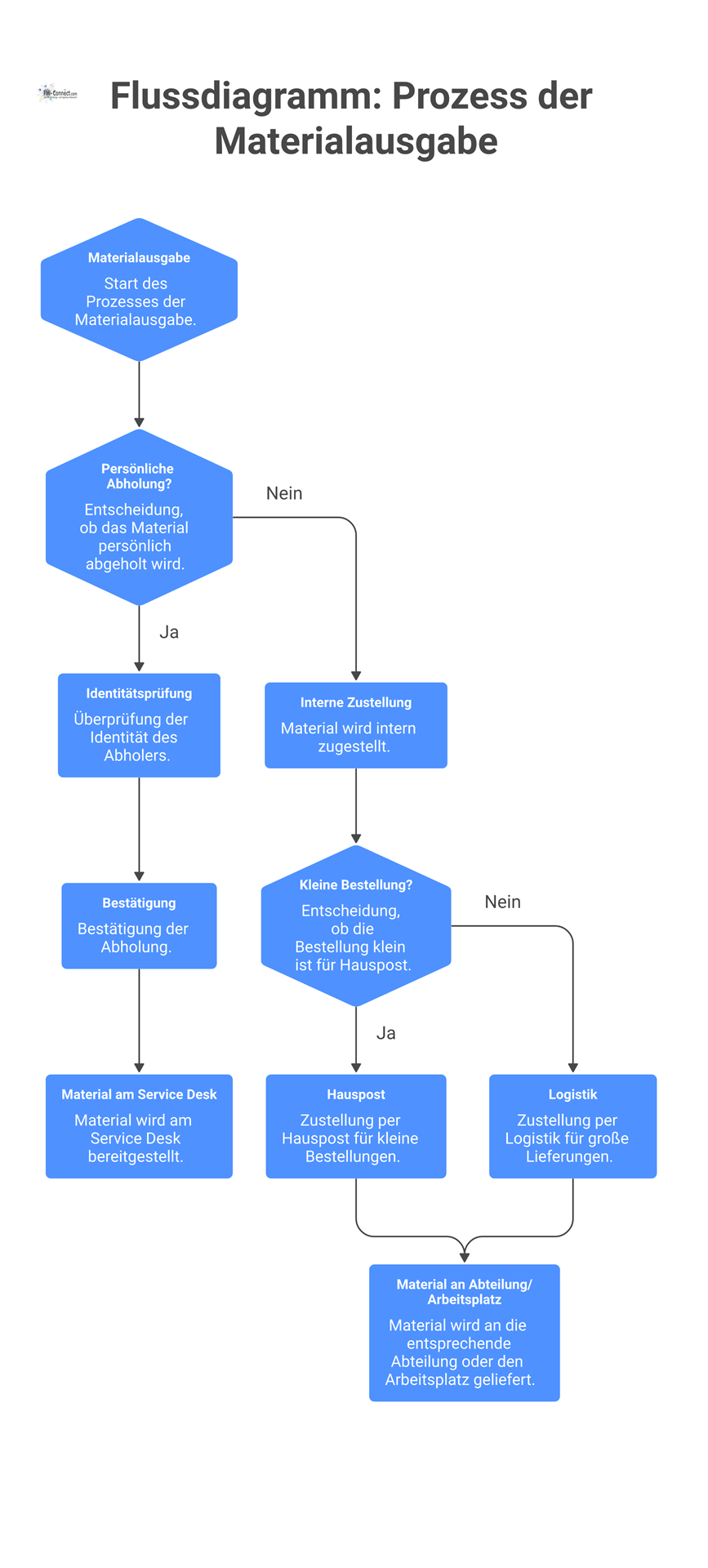
Büromaterialausgabe über das Service Desk
Büromaterialausgabe über das Service Desk
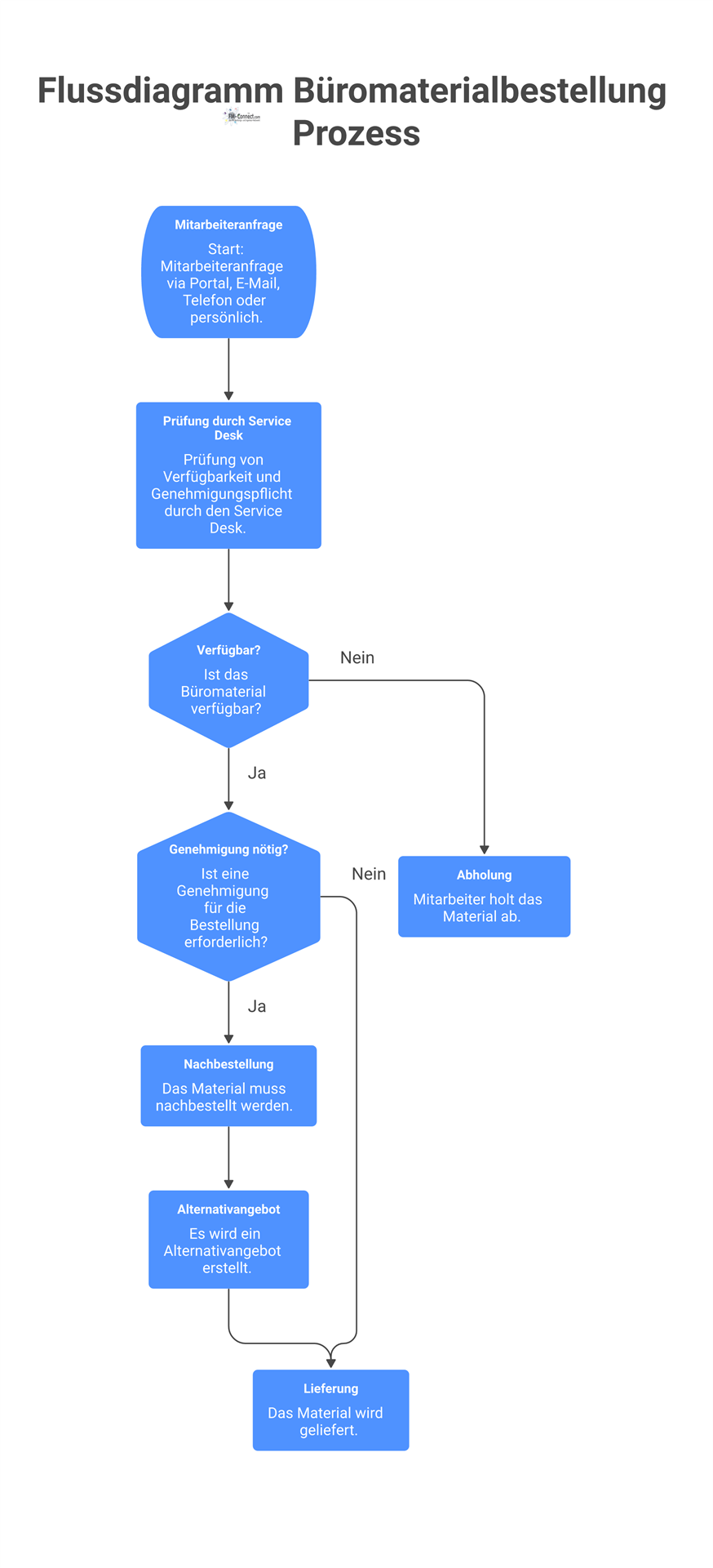
Die Bereitstellung von Büromaterialien ist ein wesentlicher Bestandteil eines effizienten Arbeitsumfelds. Ein strukturiertes und transparentes Verfahren zur Materialausgabe über das Service Desk stellt sicher, dass alle Mitarbeitenden jederzeit Zugang zu den notwendigen Arbeitsmitteln haben. Gleichzeitig werden unnötige Kosten und Lagerbestände reduziert. Die zentrale Büromaterialausgabe über das Service Desk ermöglicht eine strukturierte, transparente und effiziente Versorgung der Mitarbeitenden mit Arbeitsmaterialien. Durch ein gut organisiertes Bestell- und Bereitstellungssystem wird sichergestellt, dass benötigte Materialien jederzeit verfügbar sind, während gleichzeitig Kosten und Lagerbestände optimiert werden.


